近日由中国高等教育学会、中华中山文化交流协会、北京歌华文化发展集团联合主办的第八届两岸新锐设计竞赛·华灿奖获奖情况。西华大学学子获得全国赛区三等奖1项、优秀奖3项;获得西南赛区一等奖2项、二等奖2项、三等奖10项;美术与设计学院毕君老师获得优秀教师奖。
本届华灿奖以“融·和”为主题,参赛类别分为视觉传达设计、数字多媒体设计、产品设计、工艺美术、空间设计等。师生们通过参赛深化了文化交流,增强了文化认同,同时促成两岸文化创意及相关产业的合作共赢,有助于提升艺术设计类大学生人才培养质量。我校诸多学子在2022年度“华灿奖”获奖,一方面是课程思政暨省级示范课程“旅游产品设计开发”的教学成果佐证,另一方面也充分体现了设计类专业以赛促学、以赛促创的专业特色。
据悉,该赛事经过7个月的作品征集,共收到来自海峡两岸暨香港、澳门1200余所高校及单位的10万余参赛作品。经赛区赛评审推荐、全国赛线上初评、会议终评及公示,最终评选了全国赛及各分赛区获奖作品。
“华灿奖”成立于2014年,并于2018年纳入教育部三评一赛保留项目清单,2019年进入“高校学科竞赛评估排行榜”,目前已经成为海峡两岸及港澳地区颇具影响力的设计赛事。“华灿奖”旨在发现、推介两岸四地青年设计师的综合设计赛事。竞赛面向青年设计师和高校师生,以创新、时尚、实用为评审原则,选拔最具创新意识和培养潜力的青年设计人才,从而增进两岸四地青年设计人才的交流与互动,推动中国设计事业的创新发展。

部分获奖证书(一)

西华学子在第八届华灿奖全国赛中的获奖证书(二)

获奖作品——“理忆江南——文创回形针创新设计”
学生:向爱军,指导教师:毕君(三)

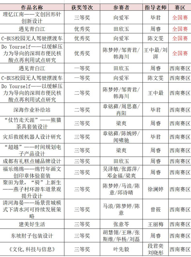
西华学子在第八届华灿奖竞赛中的获奖作品信息(四)
版权所有:党委宣传部(新闻中心、易班发展中心、校史馆) 联系电话:028-87723092
联系地址:四川省成都市金牛区土桥金周路999号 邮编:610039